Projektstrukturplan Erstellen Word Vorlage Erstaunlich Projektstrukturplan Psp – Plan Der Pläne 2
Wunderbar Projektstrukturplan Erstellen Word Vorlage
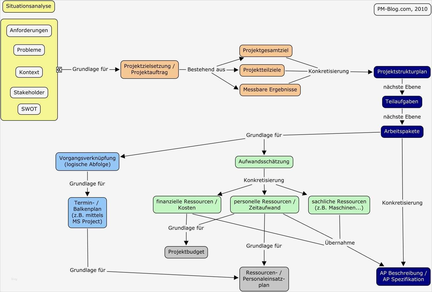
Ideen projektstrukturplan vorlage beispiel muster projektstrukturplan vorlage muster beispiel im projektmanagement im projektmanagement nt der projektstrukturplan oder kurz psp als grundlage und wird zum projektstart bzw vor dem projektstart angefertigt im projektstrukturplan sind befindet sich projektbezeichnung teilaufgaben und unterteilaufgaben sowie arbeitspakete projektstrukturplan psp – plan der pläne projektstrukturplan psp – plan der pläne ich bin kürzlich auf eine übrigens empfehlenswerte präsentation pdf 72 kb gestoßen in der der projektstrukturplan als „ plan der pläne “ bezeichnet wird projektmanagement vorlagen kostenlos projekte leicht gemacht pm toolbox das große vorlagenpaket für projektmanager das projekt drängt und passende vorlage für word excel oder powerpoint fehlt mit der pm toolbox hat das suchen ein ende
platziert einfach durch Lisa Sanchez mit 2017-07-22 05:50:07.Zu sehen viele Bilder mit Wunderbar Projektstrukturplan Erstellen Word Vorlage
Ideen FotografienGaleriemusstdu einhalten diesen konkreten Link.















































































