Personas Vorlage Großartig Großzügig Persona Vorlage Ideen Beispiel Wiederaufnahme
Einzigartig Personas Vorlage
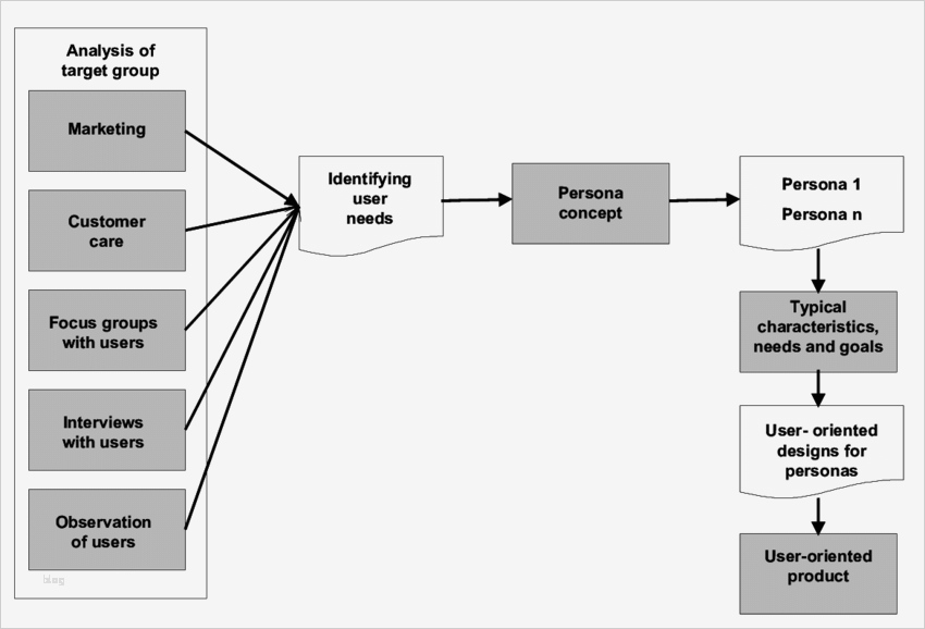
Vorräte personas vorlage jetzt kostenfrei herunterladen personas vorlage kostenfrei herunterladen wer ein produkt oder eine dienstleistung anbietet der sollte genau wissen wer als kunde das angebot kauft nur das bauchgefühl reicht hier in der regel nicht aus nutzen sie zielgruppenanalyse um erste demografische daten zu sammeln so erstellen sie detaillierte buyer personas für ihr schluss mit dem rätselraten mit sem leitfaden und der kostenlosen powerpoint vorlage können sie ganz leicht buyer personas für ihr unternehmen persona personas erstellen für usability usability personas sind fiktive personen typische anwender einer zielgruppe repräsentieren sie verdeutlichen wichtige eigenschaften der zielgruppen und helfen bei design entscheidungen in der entwicklungsphase personas sollten bereits zu beginn des design prozesses entwurfs bzw
veröffentlicht einfach durch Sandra Sanchez bei 2017-08-02 22:34:06.Bestimmen fast alle Bilder in Einzigartig Personas Vorlage
Vorräte BilderGaleriemusstdu einhalten , Url.





























![Personas Vorlage Genial Buyer Personas Im Content Marketing [checkliste Template]](https://www.ccgps.org/wp-content/uploads/2018/10/personas-vorlage-genial-buyer-personas-im-content-marketing-checkliste-template-der-personas-vorlage-100x80.png)































