Herunterladen schönste Vorlage für ihren Erfolg: Kündigung Vorlage, Kündigungsschreiben, Lebenslauf, Rechnung, Bewerbung, Einladung, Brief und Briefkopf Vorlage.

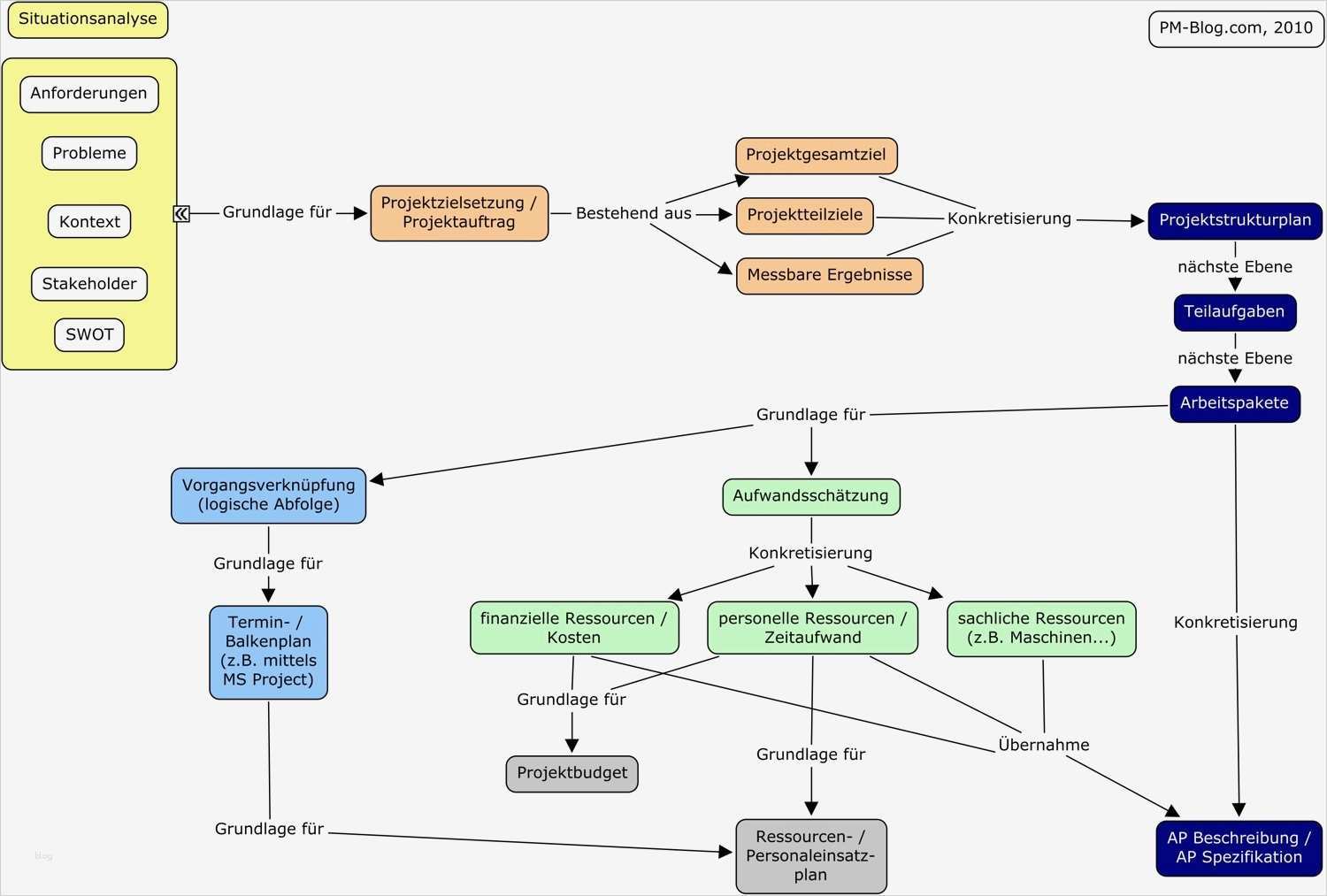
Netzplan Vorlage Powerpoint Erstaunlich Projektstrukturplan Psp – Plan Der Pläne 2

Netzplan Vorlage Powerpoint Erstaunlich Projektstrukturplan Psp – Plan Der Pläne 2
Netzplan Vorlage Powerpoint Erstaunlich Projektstrukturplan Psp – Plan Der Pläne 2

Erstaunlich Netzplan Vorlage Powerpoint
Bilder netzplan vorgangstabelle – vorlage in powerpoint zum wie sie weitere zeilen in einer powerpoint vorlage einfügen erfahren sie an anderer stelle auf sem blog wenn sie mehr als eine seite benötigen für ihre vorgangstabelle duplizieren sie folie wie das geht erfahren sie an anderer stelle ses blogs wie sie auf basis der vorgangstabelle einen netzplan erstellen erfahren sie hier netzplan beispiel vorlage und Übung erstelle einen eigenen netzplan lerne grundbegriffe der netzplantechnik kennen und erstelle einen eigenen netzplan mit der kostenlosen vorlage erstellen eines netzplandiagramms project zum erstellen einer neuen vorlage mit ihren Änderungen klicken sie auf weitere vorlagen und dann auf neu neue vorlage kopieren neue vorlage auf basis einer vorhandenen bearbeiten vorlage ändern oder importieren vorlage aus anderem projekt importieren
veröffentlicht von Lisa Sanchez mit 2022-04-14 00:47:07.Bestimmen am meisten Fotografien mit Erstaunlich Netzplan Vorlage Powerpoint
Bilder BilderGaleriesollten Sie einhalten diesen konkreten Website-Link.

Galerie von Netzplan Vorlage Powerpoint Erstaunlich Projektstrukturplan Psp – Plan Der Pläne 2

Netzplan Vorlage Powerpoint Inspiration Fein Powerpoint Folien Vorlagen Ideen Vorlagen IdeenNetzplan Vorlage Powerpoint Best Of Schön Affinitätsdiagramm Vorlage BilderNetzplan Vorlage Powerpoint Schönste Projektmanagement24 Blog Netzplan ProjektmanagementNetzplan Vorlage Powerpoint Bewundernswert Nett Projektmanagement Präsentationsvorlage ZeitgenössischNetzplan Vorlage Powerpoint Angenehm Powerpoint Vorlagen KostenlosNetzplan Vorlage Powerpoint Erstaunlich Nett Projektmanagement Präsentationsvorlage ZeitgenössischNetzplan Vorlage Powerpoint Erstaunlich Wunderbar Leistungsfortschritt Beispiel Bilder EntryNetzplan Vorlage Powerpoint Genial Prozessgruppen Im Detail Planungsprozess Mit ChecklisteNetzplan Vorlage Powerpoint Cool Fein Powerpoint Folien Vorlagen Ideen Vorlagen IdeenNetzplan Vorlage Powerpoint Wunderbar Fein Projektzeitplan Vorlage Powerpoint ZeitgenössischNetzplan Vorlage Powerpoint Großartig Nett Projektmanagement Präsentationsvorlage ZeitgenössischNetzplan Vorlage Powerpoint Beste Einen Netzplan Erstellen Mit Freeware – GigaNetzplan Vorlage Powerpoint Einzigartig Cómo Crear Diagramas De Gantt Online Crear CrearNetzplan Vorlage Powerpoint Erstaunlich Projektstrukturplan Psp – Plan Der Pläne 2Netzplan Vorlage Powerpoint Inspiration Nett Projektmanagement Präsentationsvorlage ZeitgenössischNetzplan Vorlage Powerpoint Angenehm Schön Affinitätsdiagramm Vorlage BilderNetzplan Vorlage Powerpoint Süß Fein Projektzeitplan Vorlage Powerpoint ZeitgenössischNetzplan Vorlage Powerpoint Angenehm Ungewöhnlich Projekt organisationsvorlage BilderNetzplan Vorlage Powerpoint Best Of Schön Affinitätsdiagramm Vorlage BilderNetzplan Vorlage Powerpoint Süß Wunderbar Leistungsfortschritt Beispiel Bilder EntryNetzplan Vorlage Powerpoint Bewundernswert Nett Projektmanagement Präsentationsvorlage ZeitgenössischNetzplan Vorlage Powerpoint Großartig Vorlage ÄnderungsprozessNetzplan Vorlage Powerpoint Erstaunlich Wie ist Ein Projektstrukturplan Aufgebaut StrukturenNetzplan Vorlage Powerpoint Süß Vorlage NetzplanNetzplan Vorlage Powerpoint Luxus Ms Project VorlageNetzplan Vorlage Powerpoint Luxus 8 Projektleitung Und Projektleiter Ppt HerunterladenNetzplan Vorlage Powerpoint Best Of Nett Projektmanagement Präsentationsvorlage ZeitgenössischNetzplan Vorlage Powerpoint Bewundernswert Fein Projektzeitplan Vorlage Powerpoint ZeitgenössischNetzplan Vorlage Powerpoint Beste Netzplan Erstellen ProjektmanagementNetzplan Vorlage Powerpoint Cool Powerpoint Vorlage Pfeile Grün Hier Zum sofortNetzplan Vorlage Powerpoint Bewundernswert atemberaubend Projektmanagement Präsentationsvorlage IdeenNetzplan Vorlage Powerpoint Fabelhaft Projektmanagement24 Blog Kritischer Pfad Im NetzplanNetzplan Vorlage Powerpoint Neu Powerpoint Vorlage Business Team Grün sofort DownloadNetzplan Vorlage Powerpoint Genial atemberaubend Affinitätsdiagramm Vorlage ZeitgenössischNetzplan Vorlage Powerpoint Erstaunlich Netzplan Beispiel Vorlage Und ÜbungNetzplan Vorlage Powerpoint Genial Projektmanagement Block 2 Projektmanagementprozess PptNetzplan Vorlage Powerpoint Fabelhaft Nett Projektmanagement Präsentationsvorlage ZeitgenössischNetzplan Vorlage Powerpoint Schön Was ist Ein NetzplanNetzplan Vorlage Powerpoint Fabelhaft Fantastisch Zeitachse Vorlage Herunterladen GalerieNetzplan Vorlage Powerpoint Großartig Projektmanagement24 Blog Netzplan VorgangstabelleNetzplan Vorlage Powerpoint Süß atemberaubend Projektmanagement Präsentationsvorlage IdeenNetzplan Vorlage Powerpoint Angenehm Netzplan Beispiel Vorlage Und ÜbungNetzplan Vorlage Powerpoint Wunderbar Fein Programm Timeline Vorlage Ideen Entry Level ResumeNetzplan Vorlage Powerpoint Hübsch Powerpoint Folienbibliothek Template Collector ZentralesNetzplan Vorlage Powerpoint Süß Fein Projektzeitplan Vorlage Powerpoint ZeitgenössischNetzplan Vorlage Powerpoint Wunderbar Netzplan Vorgangstabelle – Vorlage In Powerpoint ZumNetzplan Vorlage Powerpoint Wunderbar Schön Projekt Netzwerkdiagramm Vorlage Fotos Entry LevelNetzplan Vorlage Powerpoint Angenehm Nett Powerpoint Projektplanvorlage ZeitgenössischNetzplan Vorlage Powerpoint Gut Fein Powerpoint Folien Vorlagen Ideen Vorlagen IdeenNetzplan Vorlage Powerpoint Bewundernswert Ganttproject Download ChipNetzplan Vorlage Powerpoint Schön NetzplanNetzplan Vorlage Powerpoint Gut Präsentationsprofi Blaue Powerpoint Vorlage FürNetzplan Vorlage Powerpoint Hübsch Schön Projekt Netzwerkdiagramm Vorlage Fotos Entry LevelNetzplan Vorlage Powerpoint Wunderbar Netzplan Vorgangstabelle – Vorlage In Powerpoint ZumNetzplan Vorlage Powerpoint Bewundernswert Gemütlich Projektmanagement Layout Vorlage ZeitgenössischNetzplan Vorlage Powerpoint Wunderbar Nett Projektmanagement Präsentationsvorlage ZeitgenössischNetzplan Vorlage Powerpoint Wunderbar Fein Kritischer Pfad Excel Vorlage Fotos Entry LevelNetzplan Vorlage Powerpoint Inspiration Fein Powerpoint Folien Vorlagen Ideen Vorlagen IdeenNetzplan Vorlage Powerpoint Erstaunlich Projektmanagement BildungsbibelNetzplan Vorlage Powerpoint Angenehm Vorlage ProjektabschlusspräsentationNetzplan Vorlage Powerpoint Einzigartig Fein Powerpoint Folien Vorlagen Ideen Vorlagen IdeenNetzplan Vorlage Powerpoint Schönste Schön Projekt Netzwerkdiagramm Vorlage Fotos Entry LevelNetzplan Vorlage Powerpoint Schönste Projektmanagement – BibliotheksportalNetzplan Vorlage Powerpoint Hübsch Netzplantechnik In Ablauf Und Terminsteuerung VonNetzplan Vorlage Powerpoint Einzigartig Powerpoint Vorlage Welle orange Jetzt Hier En