Marktanalyse Vorlage Pdf Elegant Nett Marktanalyse Beispiel Fotos Bilder Für Das
Angenehm Marktanalyse Vorlage Pdf
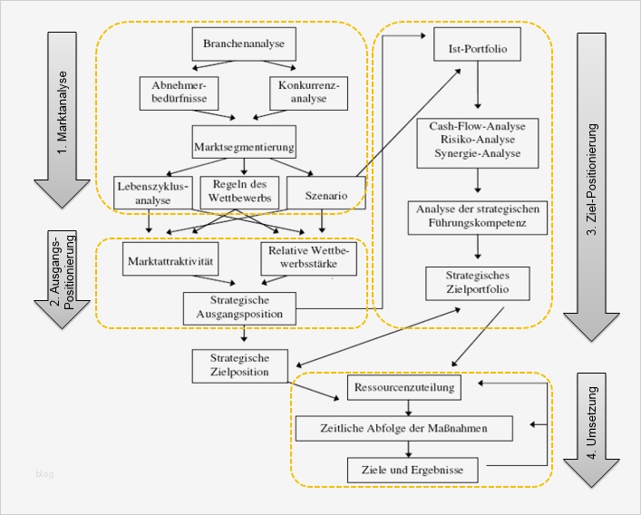
Abbildung vorgehensweise bei der strategischen marktanalyse 3 die marktanalyse beschäftigt sich mit der mo mentaufnahme des marktes sie kann über projektive verfahren auch auf zukunft des marktes gerichtet sein marktanalyse erstellen – management handbuch – business wie sie eine marktanalyse für ihr produkt oder ein geschäftsmodell erstellen und marktpotenziale aufzeigen mit vorlagen für recherche inhalte marktanalyse als teil des businessplans so geht´s wie marktanalyse erstellt wird erklären wir hier einfach und sehr anschaulich was gilt es zu beachten und wie gehe ich vor [ kostenlose vorlage]
eingereicht durch einfach Jacqueline Dean in 2022-05-22 00:44:07.Anzeigen so gutwie alle Fotos in Angenehm Marktanalyse Vorlage Pdf
Abbildung GrafikenGaleriesicherstellen Sie einhalten diesen konkreten Website-Link.

























































