Arbeitsprozesse Beschreiben Vorlage Genial Mehrwert Durch Selten Verwendete Diagramme In Der
Erstaunlich Arbeitsprozesse Beschreiben Vorlage
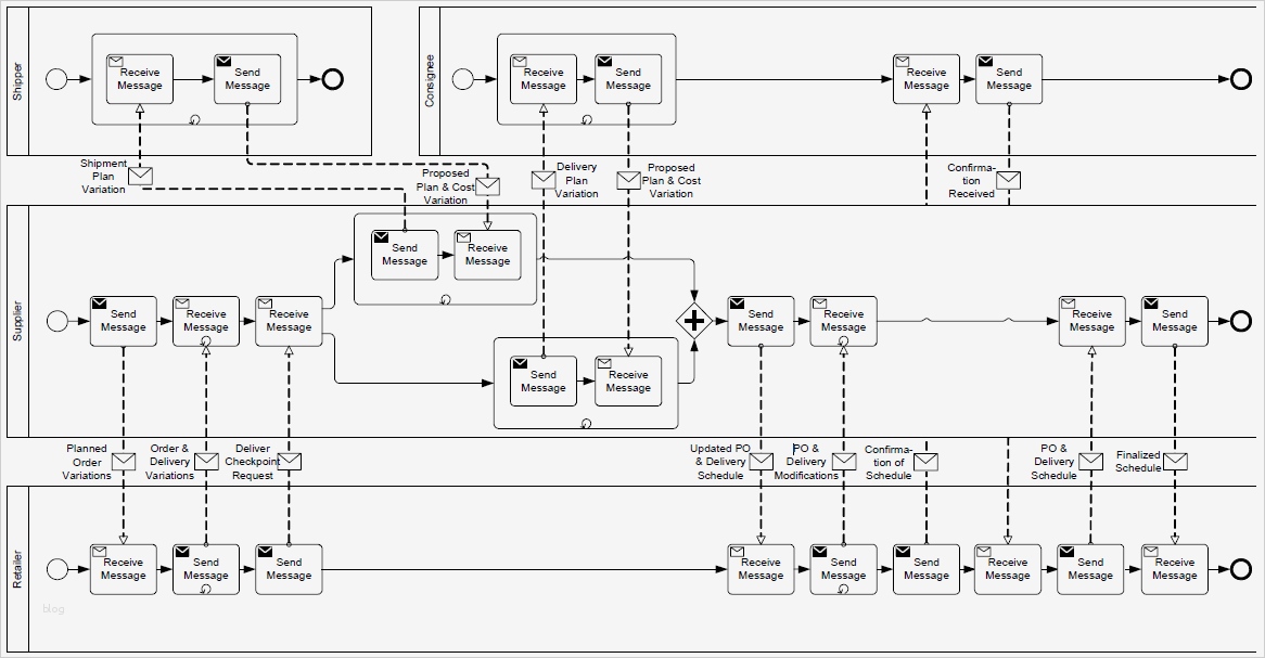
Ideen arbeitsprozesse dokumentieren und zeit sparen optimierte arbeitsprozesse für ein effektives zeitmanagement die dokumentation der arbeitsprozesse lohnt sich da sie für ihr unternehmen geld und zeit sparen sorgen sie als führungskraft dafür dass ihre mitarbeiter ihre aufgaben und verantwortungsbereiche genau kennen und wissen wie sie ihre aufgaben am besten erledigen lernbaustein 2 analysieren und beschreiben von mit hilfe der vorliegenden arbeitsmappe können sie arbeitsprozesse ana lysieren und beschreiben sie ist in drei teile untergliedert teil a bietet eine kurze inhaltliche einführung zur themenbox „praxiso rientiert ausbilden“ und zum lernbaustein „analysieren und beschreiben von arbeitsprozessen“ kompetenzwerkstatt lernbaustein 2 mit hilfe von lernbaustein 2 lassen sich arbeitsprozesse analysieren und beschreiben die zu sem lernbaustein angebotene software vorlage lässt
veröffentlicht durch Cynthia Long mit 2018-10-02 10:47:07.Anzeigen am meisten Bilder im gesamten Erstaunlich Arbeitsprozesse Beschreiben Vorlage
Ideen BilderGaleriesollten Sie einhalten , Website-Link.












































